一、专业简介
专业名称:公共事业管理
专业代码:120401
今年会官网体育经济与管理学院公共事业管理专业(120401)于2005年开始招收本科生,隶属于管理学专业门类,2012年首次获批体育管理学专业二级硕士学位授权点。公共事业管理(体育管理方向)专业致力培养德、智、体、美、劳全面发展,掌握公共管理和体育管理学科的基本知识,具备较高的理论素养和较强的综合能力,如体育活动策划能力、组织与协调能力、创新能力,以及具有良好的公共服务素质和技能,能够胜任政府体育管理工作,能够在党政机关、企事业单位、社会团体和社区基层组织中从事体育管理和服务工作的高素质应用型人才。在专业师资力量方面,该专业拥有一批高水平的人才,包括国家突出中青年贡献专家、国家体育总局十四五时期决策咨询专家、陕西特支计划专家、陕西省高校青年拔尖人才等。许多人拥有海外留学经历、博士后背景以及博士学位。此外,专业还拥有多位教授、副教授,注重高端人才对青年教师的传帮带,提高整体师资质量。
二、培养目标
本专业培养德育、智育、体育、美育、劳动教育“五育”并举全面发展人才,系统掌握管理、经济、体育等管理学科的基本理论和专业知识,拥有具备较高的理论素养和较强的综合能力,如体育活动策划能力、组织与协调能力、创新能力,以及具有良好的公共服务素质和技能,毕业后能够在党政机关、社会团体和社区基层组织等中从事体育管理和服务工作的高素质复合型、应用型、创新型人才。
本专业毕业生毕业5年左右应达到以下培养目标:
目标1:具有较高思想政治素质,坚定理想信念,德育、智育、体育、美育、劳动教育“五育”并举全面发展人才,成为中国特色社会主义事业的合格建设者和可靠接班人。
目标2:培养具有掌握公共管理学、政治学、经济学、社会学等现代科学的基本理论知识与技能的高素质专业型人才。
目标3:培养具有能够应用公共管理学科的基本原理、方法对公共管理、体育管理领域问题进行判断、分析和一定程度的研究,并提出相应对策和建议创造性复合型人才。
目标4:聚焦新发展格局与高质量发展的现实问题,培养能够恰当使用现代工具,对公共管理、体育管理领域数据信息进行收集和分析处理,完成所从事的专业领域的相关任务管理型人才。
目标5:适应经济全球化和区域化发展需要,紧跟国内外发展趋势,培养熟悉数字经济与大数据分析与运用等学科专业前沿知识,与时俱进的发展型人才。
目标6:密切关注市场发展供需动向,培养具有自主学习和终身学习意识,具有创新创业的意识和能力,能够不断学习与适应社会发展掌握创业实践知识技能的创新创业型人才。
三、毕业要求与指标分解
3.1毕业要求
根据上述培养目标,本专业毕业生必须满足如下9条毕业要求:
毕业要求1(品德修养):拥护中国共产党的领导、热爱祖国,以习近平新时代中国特色社会主义思想为指导;具有正确的世界观、人生观和价值观;具有良好的思想品德、社会公德和职业道德。
毕业要求2(学科知识):掌握通识类、专业基础类、专业核心类及专业选修类课程基本知识,并能运用所学知识解释公共管理及体育管理领域的现象和问题;了解公共事业管理学科发展前沿,具有一定的探索精神。
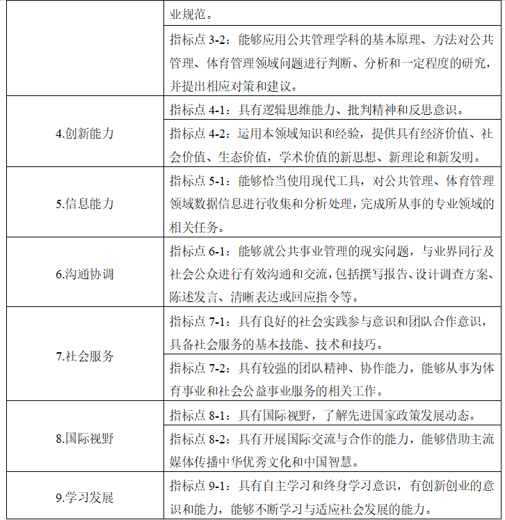
毕业要求3(应用能力):熟悉党和国家有关公共事业管理的方针、政策和法规,在本专业领域活动实践中能够理解并遵守职业道德和职业规范;能够应用公共管理学科的基本原理、方法对公共管理、体育管理领域问题进行判断、分析和一定程度的研究,并提出相应对策和建议。
毕业要求4(创新能力):具有逻辑思维能力、批判精神和反思意识;运用本领域知识和经验,提供具有经济价值、社会价值、生态价值,学术价值的新思想、新理论和新发明。
毕业要求5(信息能力):能够恰当使用现代工具,对公共管理、体育管理领域数据信息进行收集和分析处理,完成所从事的专业领域的相关任务。
毕业要求6(沟通协调):能够就公共事业管理的现实问题,与业界同行及社会公众进行有效沟通和交流,包括撰写报告、设计调查方案、陈述发言、清晰表达或回应指令等。
毕业要求7(社会服务):具有良好的社会实践参与意识和团队合作意识,具备社会服务的基本技能、技术和技巧;具有较强的团队精神、协作能力,能够从事公共事业组织与社会公益事业服务的相关工作。
毕业要求8(国际视野):具有国际视野,了解先进国家发展动态;具有开展国际交流与合作的能力,能够借助主流媒体传播中华优秀文化和中国智慧。
毕业要求9(学习发展):具有自主学习和终身学习意识,有创新创业的意识和能力,能够不断学习与适应社会发展的能力。
3.2.毕业要求对培养目标的支撑矩阵 (表1)
表1 “培养目标——毕业要求”支撑矩阵

注:H 、M 分别代表高、中支撑,下同。
3.3毕业要求的分解
上述毕业要求又分解为如下表所示的分指标点。
表2 毕业要求指标点分解表


四、学制、修业年限及学位授予
学制:四年
修业年限:4—6年
学位:管理学学士
五、毕业条件
修完本专业培养方案所规定的课程与环节,达到158学分,其中必修课105学分,选修课29学分,实践性教学环节24学分。学生修业期满达到毕业要求,准予毕业,颁发本科毕业证书;符合学士学位条件,授予管理学学士学位。
六、课程设置结构与教学周数分布
本专业课程结构由必修课程(通识必修课程、专业基础课程、专业课程)和选修课程及实践性教学环节构成。其课程结构、教学周数与学分分配分别见表3、表4。
表3 课程设置、学分、学时分配表

表4 教学周数分配表

注:
1.入学教育中含安全教育6学时。
2.形势与政策课第1-8学期开设。
3.毕业论文(设计)在第6-8学期进行,共计19周。
4.第6学期专业实习为校内实习,不占课堂教学周数;
5.在已有课程中开设劳动教育模块或劳动教育专题必修课,总学时不少于32学时,其中理论教学不少于16学时。具体依照《西安体育 学院劳动教育实施方案(试行)》执行。
七、教学进程计划及说明
表5 公共事业管理专业(本科)课程指导性教学进程计划表





备注:1.“√”表示根据情况确定具体时间。 |
|
2.“★”表示为该专业的核心课程。 3.“▲”表示为该专业的限定选修课。 4.专业选修课与通识选修课学分不可互补。 5.原则上每学期专业选修课开课学分不少于该学期专业选修课总学分的2/3。 |
|
八、课程体系与毕业要求指标点支撑矩阵
表6 “课程体系—毕业要求”支撑矩阵


九、课程体系拓扑图

十、核心课程及简介
(一)课程中文名称:管理学原理
学分/学时: 3/48
主要内容:
管理学原理是公共事业管理专业基础课,是整个学科体系的基石及各职能管理学习的入门课程,帮助学生了解管理学的基本原理、管理思想和管理方法,主要内容包括:全面认识管理和管理学,理解管理理论的发展脉络,掌握环境分析的框架,学习管理过程中的计划、组织、领导、控制、创新五大职能。
授课教研室:管理学教研室
教材:马工程;《管理学》;高等教育出版社;2019年版。
(二)课程中文名称:体育管理学
学分/学时: 2/32
主要内容:
体育管理的基本原理;体育管理体制;体育管理的职能;体育管理的过程和方法;学校体育管理、竞技体育管理、群众体育管理、体育俱乐部管理、体育场馆管理、体育赛事管理、体育产业管理等。
授课教研室:管理学教研室
教材:张瑞林编;《体育管理学》;高等教育出版社。
(三)课程中文名称:公共政策学
学分/学时: 3/32
主要内容:
公共政策学是理论与实践相结合的专业核心课程,课程主要讲授公共政策的概念,公共政策学的发展历程,重点讲解公共政策的制定、公共政策的执行、公共政策监控、公共政策绩效的评估以及公共政策的终结等;本课程的目标是,使学生了解和掌握公共政策的概念,了解公共政策学的发展历程,重点了解和掌握公共政策的制定、公共政策的执行、公共政策监控、公共政策绩效的评估以及公共政策的终结等,掌握政策制定、执行评估等多种知识和技能。本课程的基本要求是:(1)知识要求:通过学习和实践,使学生理解和掌握公共政策的概念、公共政策制定、落实与执行、政策执行中的障碍及克服、政策评估和绩效等基本理论;(2)能力要求:通过课程的设计和组织,学生掌握学会使用政策分析工具,对公共政策管理过国政进行分析;掌握公民公共政策参与的途径和手段选择;学会使用政策分析工具对政策执行进行检验和评估;(3)素质要求:通过学习和实践,使学生该门课程中理解和公共政策制定、执行过程中的问题,树立公共政策科学的价值观,和实事求是的制定政策的素养和意识。
授课教研室:管理学教研室
教材:选用宁骚等编写;《公共政策学》;高等教育出版社出版;2018年版。
(四)课程中文名称:公共经济学
学分/学时: 2/32
主要内容:
公共经济学是高等学校公共事业管理专业学生的核心课程之一,兼具理论、知识和方法的基础性。它是专门研究以政府为代表的的公共部门的经济行为及其资源配置效率的一门学问,也被称为政府经济学、公共部门经济学。主要内容包括市场效率与市场失灵、政府干预与政府失灵、公共物品理论、外部效应理论、公共选择理论、财政支出理论与实践、财政收入理论与实践、收入分配理论与社会保障建设、政府参与经济的财政政策理论与实践等。课程开设于第二学年第三学期,课时设置为32学时。
授课教研室:经济学教研室
教材: 樊丽明、杨志勇编著;《公共财政概论》
唐任伍编著; 《公共经济学》
(五)课程中文名称:公共管理学
学分/学时: 2/32
主要内容:
公共管理学是政治学的一个重要分支,它研究政府行为和政治体系的组织管理,旨在提高政府组织的绩效和效率。课程在研究公共事务的所有阶段,包括制定政策,实施政策和监督政策等方面上,都具有非常重要的地位。本课程将重点探讨公共管理的相关概念、重要理论模型、公共管理机构的组织与运作等方面,旨在培养学生对于政府行为与政治体系的管理能力。
授课教研室:管理学教研室
教材:朱立言、谢明编;《公共管理概论》;中国人民大学出版社出版。
(六)课程中文名称:公共事业管理概论
学分/学时: 2/32
主要内容:
课程主要是从理论上阐述公共事业和公共事业管理的基本范畴、公共事业管理的体制和方法等。同时,根据公共事业管理的基本理念,对公共事业管理的各个门类进行概述。主要内容有:公共事业管理概述、公共事业管理环境、公共事业管理的模式与体制、公共事业管理中的组织、公共事业管理的职能、方式与方法、公共事业部门的战略管理、公共事业管理的一般过程、公共事业管理费用及配置效率分析、公共事业管理的责任与伦理等。
授课教研室:管理学教研室
教材:崔运武著;《公共事业管理概论》;高等教育出版社出版;十二五国家级规划教材。
(七)课程中文名称:公共组织财务管理
学分/学时: 2/32
主要内容:
公共组织财务管理的内涵、特点、目标、任务、原则;公共组织财务管理的内容、方法、财务制度体系; 公共组织财务预算和核算;行政单位、事业单位、民间非营利组织资产、负债、净资产、收入、支出的核算以及财务报告和财务分析。
授课教研室:经济学教研室
教材:王为民编;《公共组织财务管理》;中国人民大学出版社。
(八)课程中文名称:公共人力资源管理
学分/学时: 2/32
主要内容:
本门课程对公共部门人力资源管理的基本理论和实务进行了全面、系统的阐述。主要内容有人力资源战略与规划、组织结构与编制管理、职位管理、胜任素质、招聘与甄选、选拔任用与晋升、教育培训与开发,绩效管理、薪酬管理、交流、回避与退出、权益保障等。本门课程还进一步阐述国家对公务员的政治要求和从严管理干部的要求,以及公务员职务与职级并行制度等的新规定和新内容。其次对国内外公共部门人力资源管理实践进行研究,通过基本原理、技术与方法和我国公共部门人力资源管理的实践结合在一起,呈现我国公共部门人力资源管理的发展全貌。
授课教研室:体育管理学教研室
教材:方振邦著;《公共部门人力资源管理概论》;中国人民大学出版社。
(九)课程中文名称:公共组织行为学
学分/学时: 3/48
主要内容:
公共组织行为学课程深入剖析公共组织中人的心理与行为规律,涵盖个体、群体、领导、组织文化等多方面内容。通过讲授、案例分析等教学方法,帮助学生理解并应用相关知识,提升预测、引导和控制行为的能力。课程注重课堂参与、作业完成和期末考核,全面评估学习成果。对于公共事业管理专业学生而言,此课程有助于提升解决实际问题的能力,为未来职业生涯奠定坚实基础。
授课教研室:管理学教研室
教材:祝小宁编;《公共组织行为学》;高等教育出版社。
(十)课程中文名称:电子政务
学分/学时: 3/48
主要内容:
电子政务是信息时代的政府管理的新形态,本门课程通过新公共管理、新公共服务、协同政府、管理信息系统等支撑电子政务发展的理论基础,了解电子政务的发展过程及国内外发展现状。本门课程还将从电子政务的结构模型、电子政务中的电子商务、政务信息安全、法律法规、全球发展模式等方面全方位了解我国电子政务发展状况及经验总结
授课教研室:管理学教研室
教材:张锐昕著;《电子政府与电子政务》(第二版);中国人民大学出版社。
(十一)课程中文名称:体育赛事管理(实践课)
学分/学时: 2/32
主要内容:
主要内容包括体育赛事管理概述,体育赛事地位与价值、赛事策划、组织、营销后勤以及风险管理的一门课程。
授课教研室:管理学教研室
教材:张春萍主编;《体育赛事管理》;北京体育大学出版社;2021年版。
(十二)课程中文名称:公共体育场馆与设施管理
学分/学时: 2/32
主要内容:
通过学习和实践,学生在掌握体育场馆管理基本概念的基础上,掌握公共体育场地设施规划、管理体制、投融资资产、人力资源、风险管理等系统的体育场地与设施管理体系,为今后从事相关职业奠定系统的理论和方法基础。
授课教研室:管理学教研室
教材:李艳丽主编;《公共体育场馆与设施管理》;北京体育大学出版社;2019年出版。